河大首页
|
意见邮箱:hdxyy504@henu.edu.cn
|
首页
医院概况
医院简介
组织机构
科室职责
医师介绍
联系方式
现任领导
新闻公告
工作动态
通知公告
党群工作
党建工作
工会工作
党的创新理论
公共卫生
传染病预防
健康教育
健康讲座
健康课堂
健康体检
服务指南
就医流程
学生医保报销
婚育证明
医疗服务申请
婚育证明
就医流程
学生医保报销
婚育证明
医疗服务申请
婚育证明
首页
>
服务指南
>
婚育证明
>
正文
>
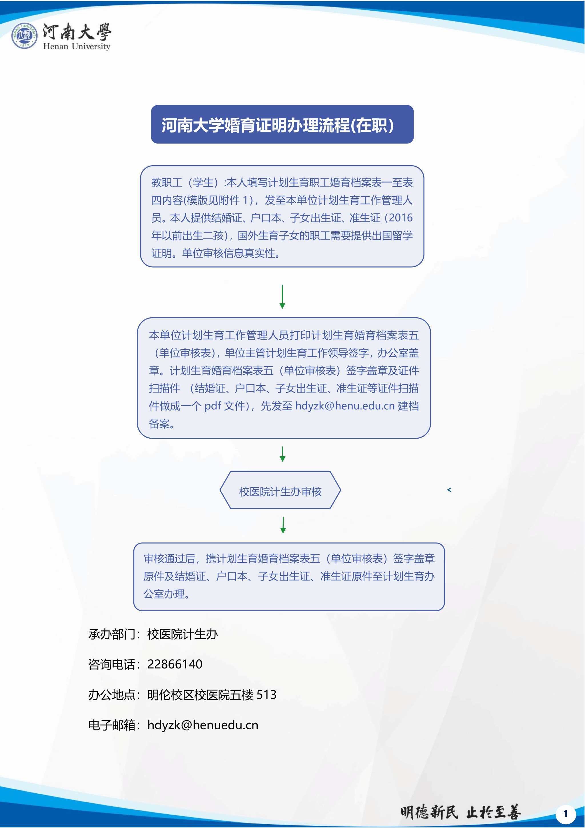
河南大学婚育证明办理流程(在职)
发布时间:2026-03-04 11:55
浏览次数:
暂无上一篇
下一篇:
河南大学婚育证明办理流程 (独生子女父母奖励扶助办理)